1.无害化高温发酵机组特点:
无害化高温发酵机组通过利用机械创造一个接近理想的堆肥发酵环境,达到快速发酵有机肥的目的,从而能够减少有机肥发酵时间,为客户创造更大的经济效益。是高速发酵技术制作有机肥的******发酵机组。其特点如下:
⑴.能适应多种原料,及不同含水率的原料的混合物,
⑵.能适应多种气候环境。
⑶.既能适应连续化运行,又能适应间歇方式运行。
⑷.既能发酵产生生物有机肥,又能干燥去除水份(兼具烘干的性能)。
⑸.能快速启动运行,也能便于慢慢停止运行,不浪费能源。
⑹.配套机组齐全。
⑺.该系统工艺参数配套合理,制作精良,选材合理,防腐耐久,运行稳定可靠,使用寿命长,操作简便,易损件便于购买和便于更换;所配套电机、水泵、风机、阀门,电器组件等均选用******机组和******器材。
⑻.主机滚筒外壁安装有保温层,引风机******还配有空气净化器,使工作环境没有臭气,同时也具有冷凝蒸汽水的功能。
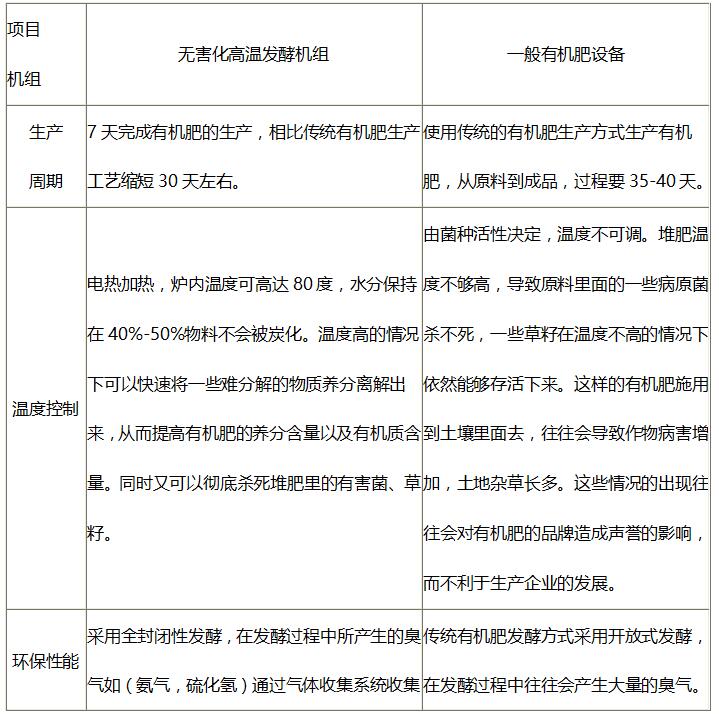
2.无害化高温发酵特性对比分析:




3.无害化高温发酵机组工艺优势
目前国内,许多动植物残体、粪便携带人类、动植物的病原体,以及令人讨厌的生物如杂草种 子,研究表明,在一定的温度条件下加热一段时间可以破坏病原体或者是令人讨厌的生物体。通过常在60-70度(湿热)的温度下,加热5-10min,可以 破坏非芽孢杆菌细菌和芽孢杆菌细菌的非休眠体的活性。但在较低温下(50-60度),一些病原菌的灭活则长达60天。目前市场上很多生物有机肥并没有经过 高温完全彻底杀菌处理,导致产品中往往带有病原菌等杂菌,使用到土地中,往往给作物带来病害。以下为几种常见病菌与寄生虫死亡温度 。
4.病菌与寄生虫 死亡温度

在实际生产中,绝大部分企业无法做到无害化处理,所生产出来的肥料中往往含有大量病原菌 没有被杀灭。这样的肥料被使用到地里去时,肥料携带的病原菌会侵入到植物体内,导致植物发病,比如炭疽病,枯萎病、根腐病常见性等病害。对于这样的肥料不 但没有达到令作物快速生长、提高产量的目的,反而令作物生病、大量减产。针对这种问题,我公司突破传统肥料的生产工艺,采用利用国内******“无害化”发酵 技术******生产工艺生产出来,在生产过程中,通过80度的高温,可以快速杀灭物料中的病原菌以及植物种子,杀灭率到99%以上。生产工艺过程的发酵和干化能量来源于微生物,生产成本低,专用的微生物菌群和处理工艺保证了原料养分不流失,有害物质分解、钝化,同时通过微生物的除臭作用,降解硫化氢、氨、醇类、酚类、酰胺类、胺类等臭气物质,使得产品质量达到和超过国家标准。
5.无害化高温发酵机组适用处理材料:
1.畜禽粪便、秸秆类、中药渣类、蘑菇渣、发酵尾产物处理。
2.餐厨有机废弃物处理。
3.城市垃圾、污泥处理。
4.工业有机废弃物(造纸污泥、制糖废料、食品加工废料处理。
5.屠宰场残渣、生物饲料、鱼废料处理。





















豫公网安备41078102000054号